3d-me-intro-banner.png
 
Context.png
 

Have you ever experienced this?

What’s the problem?

I like shopping for clothes online. But I don’t always know what size to get, so I just go with my usual size for the best estimate. I suspect that other people also have similar experiences, so I decided to look into this problem:

 
 
 

 

When people shop for clothes online, they don’t know what size actually fits them.

 
 
 
step1-empathize.png

User Interviews

I interviewed five people (2 males, 3 females) about their habits and experiences when they shop online. Some open-ended questions include:

  • What is your favorite website to shop for clothes?

  • When was the last time you bought something online that didn’t fit you?

  • What did you wish the brand/website could have done better?

 
interview-3quotes.png
 

After the interview, I found that while many companies offer free return to compensate for the high chance of buying an item in the wrong size, the root problem is still unresolved: people still keep guessing when they shop for clothes online.

 

 
step2-define.png

 

 
 

How might we increase people’s confidence in buying the right clothing size online?

 
 
 
step3-ideate.png

Competitive Analysis

comp-analysis.png

What if we combine data + visualization?

Existing products in the market help users predict sizes only based on data; there is no tool that tailors to each individual user.

By using both data and visualization to help users “try on” clothes based on their own body figures, the likelihood of users buying the right sized items increases.

 
 

User Persona

persona-jade-updated-072020.png
 
 
peresona-benjamin-updated-072020.png

Ideation

How do we leverage the right technology to solve this problem?

Initially, I thought of using Augmented Reality (AR). Since it would drive the future, I assumed it could work.

However, practicality becomes an issue. For example, would users have to use a phone to stand in front of a mirror to visualize the product on their body?

I realized not to always go for what’s trending in technology. Ultimately, I went for a more practical alternative by using a customizable 3D Model. 

 
 
3D+Me+Body+Drag.gif

So how does this work?

  1. Users can customize the model to mimic their own body shape.

  2. Then, users can visualize the piece of clothing on that model.

  3. They can also visualize how other sizes look differently.

  4. Finally, they decide on a size that is the most suitable.

By knowing how an item looks like on their own perceived body, they have a better chance in knowing what size to get.

⬆️ confidence in getting the right size = ⬇️ chance of returning

 

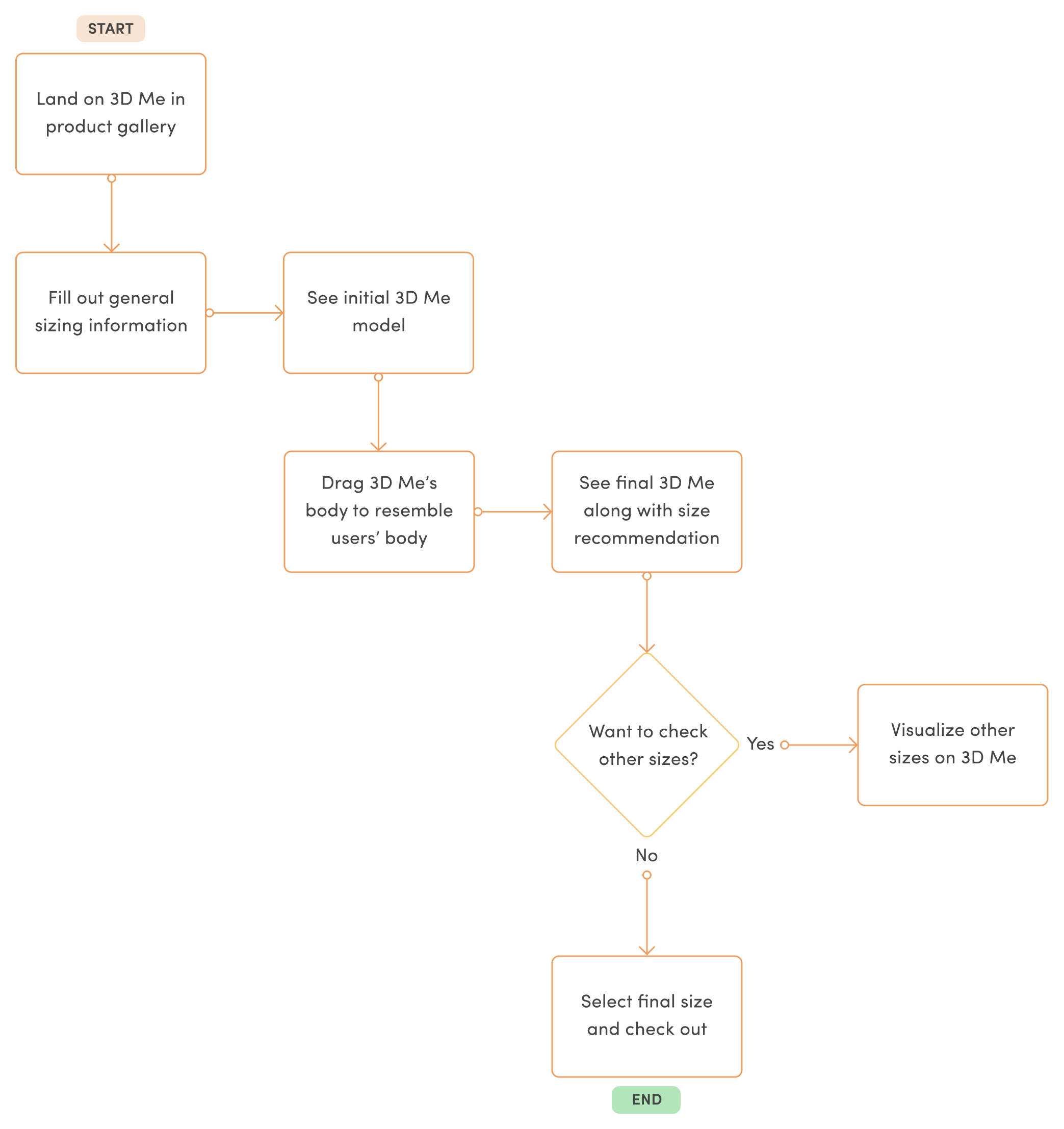
 Userflow

 
userflow-2020.png
 
 
step4-prototype.png

Lo-Fi Wireframe Sketches

How does this idea work?

 
 
 

Mid-Fi Wireframe & Annotations

How does this feature live inside the website?

Final Prototype

 
 
3D Me.gif
 

Interactive prototype below:

See prototype
 
step5-test.png

Getting Feedback from Users

There were seven people who tested my prototype in person and offered feedback for improvement.

Takeaways / A Possible Future

After gathering more feedback from 20 people, there are ways to implement more features for 3D Me to enhance the overall user experience.

nownextlater.png

 Other Projects

Figma

Portfolio Redesign